| 今天是: |
|
近期,旅游管理学院为改善全院早读氛围与效果,通过早读练习与展示演诵,引导学生走进经典、感悟中华优秀传统文化,厚植文化自信与人文素养,并结合专业特色,将经典诵读与行业场景解读、文旅主题展示、专业技能演绎相结合,帮助学生在诵读中强化专业认知,学院启动了《旅管青年诵经典,文旅薪火共传承》经典诵读系列活动。该活动参与对象为学院1-3年级全体班级,分为两个阶段,即10-11月班级早读练习阶段,12月班级展示演诵阶段。
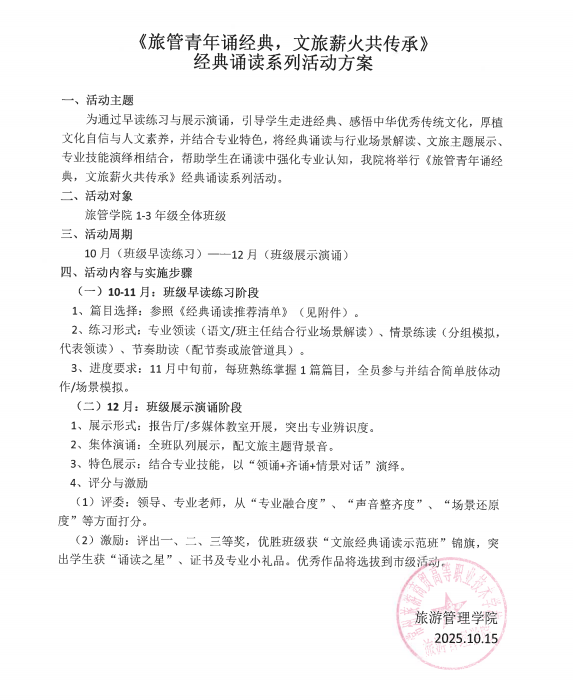
随着活动的开展,各班早读面貌较以往实现显著提升,早读氛围愈发浓厚,活动实效初步显现。根据活动方案要求,此阶段各班需参照《经典诵读推荐清单》选定篇目,语文教师与班主任结合文旅行业场景解读《滕王阁序》、《念奴娇・赤壁怀古》等篇目,帮助学生串联经典文本与专业认知。采用“专业领读、情景练读、节奏助读”等形式开展练习,且需在11月中旬达成“每班熟练掌握1篇篇目、全员参与并结合简单肢体动作/场景模拟”的目标。
此次早读练习的高效推进,离不开教务科与学工科的齐抓共管。教务科聚焦“专业融合”核心要求,不仅提供《经典诵读推荐清单》作为篇目选择依据,还明确了诵读展演方式、质量标准、进度要求,确保经典诵读与专业培养紧密结合;学工科则围绕方案“全员参与”目标,联动班主任督促班级落实早读计划,指导各班设计“情景练读”、“节奏助读”等多样化形式,实时跟踪早读出勤率与学生参与状态,保障方案要求落地到每一个班级。两部门协同配合,既夯实了早读练习的文化育人基础,又强化了专业特色融入,为后续12月班级展示演诵阶段的开展筑牢根基。
![]()
![]()
![]()
![]()

